Social for good
Wunders commitment to drive revenue back to its community is core value of the business and a pilar that is supported by the Wunder Wallet.
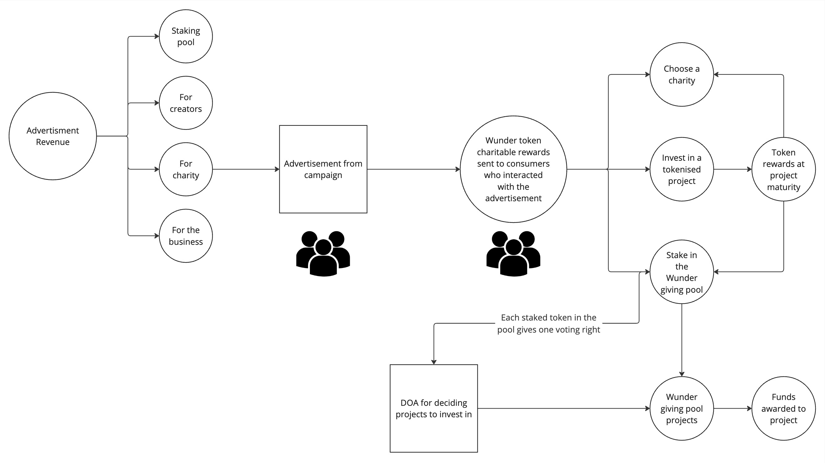
How it works
Once a user signs up, they will automatically be assigned an on chain wallet. Through advertising, a percentage of the revenue is assigned and given over to the Wunder charitable token wallet. As users consume the advertisements organically in their feeds, a smart contract logs their interactions with the content, and rewards them directly into their Wunder Wallet. Each user then has the choice on how they want to use their awarded tokens. for more information on the usage model please refer to the social media for social good page.

Last updated